功能:
系统提供了完整的SCADA功能,包括主接线图、设备工况、实时数据显示、定值管理、SOE报警/记录/查询/打印、棒图、实时/历史曲线、语音报警、历史信息查询、用户权限管理、各种运行数据统计分析报表等。系统可以协助运维人员快速故障分析、定位和排除问题,对配电系统和用电设备进行用能分析和能效管理。可以帮助企业提高供电可靠性、降低运营成本、提高生产效率,加快供配电过程中异常状态的反应速度。
应用场所:
适用于公共建筑、工业建筑、居住建筑等各行业35kV以下电压等级的用户端配、用电系统运行监视和控制管理。

1)实时监测
Acrel-1000综合自动化监控系统可以直观显示一次系统图,并实时显示各电压等级各回路的遥测量、遥信量和报警信号等。
遥测量包括电压、电流、功率、功率、电能等电参量,高低压柜内电气节点温度值等;
遥信量包括中压开关柜内路断路器、手车、隔离开关、负荷开关、地刀开关的分合状态,柜内弧光探头的链路状态、断路器弹簧储能状态及远方就地控制状态;
报警信号包括微机保护装置的告警信号、保护跳闸信号及装置异常信号\线路弧光保护动作信号、节点温度告警及设备通信异常告警。

光字牌

2)电参量查询
Acrel-1000综合自动化监控系统在配电一次图中,可以直接查看该回路详细电参量,界面也可用棒图的形式更直观的展示三相电流、三相电压、有功功率、无功功率、功率因数、电能等。

3)曲线查询
Acrel-1000综合自动化监控系统在曲线查询界面,可以直接查看各电参量曲线,包括三相电流、三相电压、有功功率、无功功率、功率因数、温度等曲线。并统计该曲线查询范围内最大值、最大值发生时间、最小值、最小值发生时间、平均值等。

4)运行报表
Acrel-1000综合自动化监控系统可以查询各回路或设备指定时间的运行参数,报表中显示电参量信息应包括:各相电流、三相电压、总功率因数、总有功功率、总无功功率、正向有功电能、温度值等。可以按照日、月、年的格式进行查询、导出、打印。

5)实时告警
Acrel-1000综合自动化监控系统具有实时告警功能,系统能够对配电回路断路器、隔离开关、接地刀分、合动作等遥信变位,保护动作、事故跳闸等事件发出告警。
1.图元告警
2.弹出事件报警窗口
3.实时语音功能,系统能够对所有事件发出语音告警。
4.短信告警,可以向指定手机号码发送告警信息短信(需选配短信猫)。
5.电话告警,可以向指定手机号码拨打电话(需选配电话语音盒)。
6.声光报警器报警

6)历史事件查询
Acrel-1000综合自动化监控系统能够对遥信变位,保护动作、事故跳闸,以及电压、电流、功率、功率因数越限等事件记录进行存储和管理,方便用户对系统事件和进行历史追溯、查询统计、事故分析。可以按时间、类型和设备进行查询和排序。

7)电能统计报表
Acrel-1000综合自动化监控系统具备定时抄表汇总统计功能,用户可以自由查询自系统正常运行以来任意时间段内各配电节点的用电情况,即该节点进线用电量与各分支回路消耗电量的统计分析报表。

8)开关次数统计报表
Acrel-1000综合自动化监控系统具备对开关分合次数统计功能,用户可以自由查询自系统正常运行以来各开关量每日、月分合次数,分合时间以及掉线时间。

9)用户权限管理
Acrel-1000综合自动化监控系统为保障系统安全稳定运行,设置了用户权限管理功能。通过用户权限管理能够防止未经授权的操作(如遥控的操作,数据库修改等)。可以定义不同级别用户的登录名、密码及操作权限,为系统运行、维护、管理提供可靠的安全保障。

10)电能质量监测
Acrel-1000综合自动化监控系统可以对整个配电系统范围内的电能质量和电能可靠性状况进行持续性的监测。
实时监测总进线和重要出线回路的供电电源电能质量,包括稳态数据监测、暂态数据监测和故障录波分析。对供电系统中的电压偏差、频率偏差、三相电压不平衡、三相电流不平衡、2~63次谐波电压、2~63次谐波电流、0.5~63.5次间谐波电压、0.5~63.5次间谐波电流、谐波功率、谐波畸变率等实时监测,并以柱状图进行谐波分析。
监测重要回路的电压波动与闪变、电压暂升/暂降、短时中断情况,实时记录事件并故障录波,为电能质量分析与治理提供数据来源。及时采取相应的措施提高配电系统的可靠性,减少因谐波造成的供电事故的发生。

11)遥控
Acrel-1000综合自动化监控系统可以对整个配电系统范围内的设备进行远程遥控操作。例如配电系统维护人员可以通过监控系统的主界面点击相应的断路器遥信点调出遥控操作界面,可以及时执行调度系统或站内相应的操作命令。
遥控预置

遥控执行

12)故障录波
Acrel-1000综合自动化监控系统可在系统发生故障时,自动准确地记录故障前、后过程的各种电气量的变化情况,通过对这些电气量的分析、比较,对分析处理事故、判断保护是否正确动作、提高电力系统安全运行水平有着重要作用。


13)事故追忆
Acrel-1000综合自动化监控系统自动记录事故时刻前后一段时间的所有实时稳态信息,包括开关位置、 保护动作状态、遥测量等,形成事故分析的数据基础。


14)误防闭锁功能
安科瑞Acrel-1000综合自动化监控系统与五防软件系统之间建立通信协议链接,当某一设备需要进行遥控操作时,五防软件首先进行五防规则判断,符合五防规则后,则发送解锁命令至自动化监控后台,自动化监控后台进行遥控操作。五防软件可以模拟遥控步骤,形成操作票。

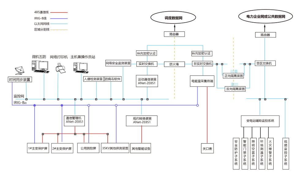
15)通信管理
Acrel-1000综合自动化监控系统可以对整个配电系统范围内的设备通信情况进行管理、控制、数据的实时监测。可以查看某个设备的通信和数据报文。
可以完成与各种智能电子设备的通信和数据转发,包括微机保护、电力仪表、智能操控、直流屏、模拟屏、五防系统和调度等。




